
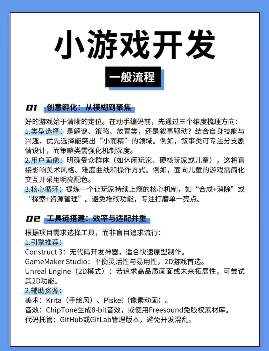
ÿһ´Î´úÂëÐ޸ͼ¿ÉÄÜÒý·¢ºûµûЧӦ£¬¶øÖÇËÑÕýÔÚ³ÉΪ¿ª·¢ÕßÊÖÖеĵ¼º½ÒÇ
¡°Õâ¸ö¸Ä¶¯»áÇ£Ò»·¢¶¯È«Éí¡±¡ª¡ªÈç¹ûÄãÔÚÓÎÏ·¿ª·¢ÍŶӴý¹ý£¬Õâ¾ä»°Ò»¶¨²»Ä°Éú¡£Ëü±³ºóÒþ²ØµÄÊÇÓÎϷϵͳµ×²ãñîºÏµÄ¸´ÔÓÏÖʵ£ºÒ»¸ö¿´ËƼòµ¥µÄµ÷Õû£¬¿ÉÄÜÒý·¢Á¬Ëø·´Ó¦£¬µ¼ÖÂÒâÏë²»µ½µÄbug¡¢ÐÔÄÜϽµÉõÖÁÕû¸ö¹¦ÄÜÄ£¿éµÄ±ÀÀ£¡£
½ñÌ죬ÎÒÏë´ÓÒ»¸öÓÎÏ·¿ª·¢ÕßµÄÊӽǣ¬Ì½ÌÖÕâ¸ö¼¼ÊõÄÑÌ⣬²¢·ÖÏíÒ»¸öÒâÏë²»µ½µÄ½â¾ö·½°¸£ºÖÇËÑËÑË÷ÒýÇæ¡£Õâ²»½ö½öÊÇÒ»¸ö¹¤¾ßÍÆ¼ö£¬¸üÊÇÒ»ÖÖ˼ά·½Ê½µÄת±ä¡ª¡ª´ÓÃæ¶Ô¸´ÔÓϵͳµÄÎÞÁ¦¸Ð£¬µ½ÕÆÎÕ¸ßЧÐÅÏ¢»ñÈ¡ÄÜÁ¦µÄ×ÔÐÅ¡£
ÔÚÓÎÏ·¿ª·¢ÖУ¬ñîºÏÖ¸µÄÊDz»Í¬Ä£¿é¡¢×é¼þ»òϵͳ֮¼äµÄÏ໥ÒÀÀµ³Ì¶È¡£¸ßñîºÏÒâζ×ÅÒ»¸öÄ£¿éµÄ±ä»¯»áÖ±½ÓÓ°ÏìÆäËûÄ£¿é£¬¶øµÍñîºÏÔòÒâζ×ÅÄ£¿éÏà¶Ô¶ÀÁ¢£¬ÐÞ¸ÄÒ»¸öÄ£¿é¶ÔÆäËûÄ£¿éÓ°Ïì½ÏС¡£
ÒÔ½ÇÉ«°çÑÝÓÎϷΪÀý£¬½ÇÉ«ÊôÐÔϵͳ¡¢Õ½¶·ÏµÍ³¡¢ÎïÆ·ÏµÍ³¡¢ÈÎÎñϵͳ¡¢UIϵͳ֮¼äÍùÍù´æÔÚ¸´ÔÓµÄÒÀÀµ¹ØÏµ£º
Ð޸ĽÇÉ«µÈ¼¶ÉÏÏÞ£¬¿ÉÄÜÓ°Ïì¾ÑéÖµ¼ÆË㹫ʽ¡¢¹ÖÎïÄÑ¶ÈÆ½ºâ¡¢×°±¸ÊôÐÔÐèÇó¡¢ÈÎÎñ½±ÀøÉèÖÃ
µ÷ÕûÒ»¸ö¼¼ÄܵÄÉ˺¦ÊýÖµ£¬¿ÉÄÜÓ°ÏìPVPƽºâ¡¢¸±±¾ÄѶȡ¢¾¼Ãϵͳ¡¢Íæ¼ÒÐÐΪģʽ
¸Ä±äÎïÆ·µôÂäÂÊ£¬¿ÉÄÜÓ°ÏìÍæ¼ÒÔÚÏßʱ³¤¡¢½»Ò×Êг¡¼Û¸ñ¡¢Éç½»»¥¶¯ÆµÂÊ
ÕâÖÖñîºÏ²»ÊÇÉè¼ÆÊ§Î󣬶øÊÇÓÎÏ·¸´ÔÓÐԵıØÈ»²úÎï¡£Ò»¸öÏÖ´ú3AÓÎÏ·¿ÉÄܰüº¬Êý°ÙÍòÐдúÂë¡¢Êýǧ¸ö×ÊÔ´Îļþ¡¢Êý°Ù¸öϵͳģ¿é£¬ËüÃǹ²Í¬¹¹³ÉÁËÒ»¸öÓлúÕûÌå¡£
¼¼Êõ²ãÃæµÄÔÒò£º
ÐÔÄÜÓÅ»¯ÐèÇó£ºÎªÁ˼õÉÙÄÚ´æÕ¼ÓúÍÌá¸ßÔËÐÐЧÂÊ£¬¿ª·¢Õß»áÉè¼Æ¸ß¶ÈÓÅ»¯µÄÊý¾Ý½á¹¹ºÍËã·¨£¬ÕâÍùÍùÒÔÔö¼ÓñîºÏΪ´ú¼Û
ʵʱÐÔÒªÇó£ºÓÎÏ·ÐèÒªÔÚ1/60ÃëÄÚÍê³ÉÒ»Ö¡µÄäÖȾºÍÂß¼¼ÆË㣬ÕâÆÈʹ¿ª·¢Õß²ÉÓýôÃܼ¯³ÉµÄ¼Ü¹¹
×ÊÔ´ÏÞÖÆ£ºÌرðÊÇÔÚÒÆ¶¯É豸ºÍÖ÷»úƽ̨£¬Ó²¼þÏÞÖÆÆÈʹ¿ª·¢Õß×ö³ö¸÷ÖÖÍ×Ð
Éè¼Æ²ãÃæµÄÔÒò£º
ÓÎÏ·»úÖÆµÄÄÚÔÚÁªÏµ£ºÓÎÏ·µÄºËÐÄÀÖȤÍùÍùÀ´×ÔÓÚϵͳ֮¼äµÄÏ໥×÷ÓÃ
µü´ú¿ª·¢Ä£Ê½£ºÓÎÏ·¿ª·¢Í¨³£Êǽ¥½øÊ½µÄ£¬ÔçÆÚÉè¼Æ¾ö²ß»áÔÚºóÆÚ²úÉúÉîÔ¶Ó°Ïì
ÍŶÓÐ×÷ÐèÇ󣺴óÐÍÍŶÓÐèÒªÃ÷È·µÄ½Ó¿ÚºÍ¹æ·¶£¬µ«ÕâЩ¹æ·¶±¾ÉíÒ²¿ÉÄܳÉΪñîºÏµÄÀ´Ô´
ÉÌÒµ²ãÃæµÄÔÒò£º
·¢²¼Ê±¼äѹÁ¦£ºÎªÁ˸Ϲ¤ÆÚ£¬¿ª·¢Õß¿ÉÄÜÑ¡Ôñ¡°¿ìËÙÐÞ¸´¡±¶ø·Ç¡°¼Ü¹¹Öع¹¡±
Êг¡±ä»¯ÏìÓ¦£ºÍæ¼Ò·´À¡ºÍÊг¡ÐèÇóÆÈʹ¿ª·¢Õ߯µ·±µ÷ÕûÓÎÏ·ÄÚÈÝ
¿çƽ̨¼æÈÝ£ºÖ§³ÖPC¡¢Ö÷»ú¡¢Òƶ¯µÈ¶à¸öƽ̨Ôö¼ÓÁËϵͳµÄ¸´ÔÓÐÔ
»Ø¹ËÓÎÏ··¢Õ¹Àú³Ì£¬ÎÒÃÇ¿ÉÒÔÇåÎúµØ¿´µ½ÏµÍ³¸´ÔӶȵÄÖ¸Êý¼¶Ôö³¤£º
1980Äê´ú£º¾µäÓÎÏ·Èç¡¶³Ô¶¹ÈË¡·Ö»Óм¸¸ö»ù±¾ÏµÍ³£¨Òƶ¯¡¢Åöײ¡¢¼Æ·Ö£©
1990Äê´ú£º½ÇÉ«°çÑÝÓÎÏ·Èç¡¶×îÖÕ»ÃÏë¡·ÒýÈëÁËÊôÐÔ¡¢¼¼ÄÜ¡¢×°±¸µÈϵͳ
2000Äê´ú£ºÍøÂçÓÎÏ·È硶ħÊÞÊÀ½ç¡·Ôö¼ÓÁËÉç½»¡¢¾¼Ã¡¢¸±±¾µÈ¸´ÔÓϵͳ
2010Äê´ú£º¿ª·ÅÊÀ½çÓÎÏ·Èç¡¶»ÄҰ֮Ϣ¡·ÊµÏÖÁËÎïÀí¡¢»¯Ñ§¡¢Éú̬ϵͳµÄ½»»¥
2020Äê´ú£º·þÎñÐÍÓÎÏ·Èç¡¶ÔÉñ¡·ÐèÒª³ÖÐø¸üÐÂÄÚÈÝ¡¢Æ½ºâµ÷Õû¡¢»î¶¯ÔËÓª
ÕâÖÖ½ø»¯²»½ö½öÊÇÁ¿µÄÔö¼Ó£¬¸üÊÇÖʵÄת±ä¡£ÏÖ´úÓÎÏ·ÒѾ²»ÔÙÊǼòµ¥µÄÓéÀÖ²úÆ·£¬¶øÊǸ´ÔÓµÄÊý×ÖÉú̬ϵͳ¡£
Ëæ×ÅÓÎÏ·¼´·þÎñ£¨Games as a Service£©Ä£Ê½µÄÆÕ¼°£¬ñîºÏÎÊÌâ±äµÃ¸ü¼Ó¼¬ÊÖ£º
ʵʱ¸üÐÂÐèÇó£ºÓÎÏ·ÐèҪƵ·±¸üÐÂÄÚÈÝ£¬¶øÃ¿´Î¸üж¼¿ÉÄÜÆÆ»µÏÖÓÐϵͳµÄƽºâ
¿çƽ̨һÖÂÐÔ£ºPC¡¢Ö÷»ú¡¢Òƶ¯¶ËÐèÒª±£³ÖÏàͬµÄÓÎÏ·ÌåÑ飬µ«Ó²¼þ²îÒìµ¼ÖÂʵÏÖ·½Ê½²»Í¬
ÉçÇøÇý¶¯¿ª·¢£ºÍæ¼Ò·´À¡Ö±½ÓÓ°Ï쿪·¢·½Ïò£¬ÕâÒªÇóϵͳ¾ßÓм«¸ßµÄÁé»îÐÔ
Êý¾ÝÇý¶¯Éè¼Æ£ºA/B²âÊÔ¡¢Íæ¼ÒÐÐΪ·ÖÎöÐèҪϵͳÄܹ»¿ìËÙµ÷Õû²ÎÊý
ÔÚÕâÑùµÄ±³¾°Ï£¬¿ª·¢ÕßÃæÁÙÒ»¸öÁ½ÄÑÑ¡Ôñ£ºÊDZ£³ÖϵͳµÄÁé»îÐÔÒÔ¿ìËÙÏìÓ¦±ä»¯£¬»¹ÊDZ£³ÖϵͳµÄÎȶ¨ÐÔÒÔÈ·±£ÓÎÏ·ÖÊÁ¿£¿
¼ÙÉèÄãÊÇÒ»¸öÓÎÏ·³ÌÐòÔ±£¬Óöµ½ÁËÕâÑùÒ»¸öÎÊÌ⣺ÐÞ¸ÄÁ˽ÇÉ«µÄÒÆ¶¯ËٶȺ󣬷¢ÏÖÌøÔ¾¸ß¶È¡¢¹¥»÷¾àÀë¡¢¼¼ÄÜÀäȴʱ¼ä¶¼³öÏÖÁËÒì³£¡£ÄãÐèÒª¿ìËÙÕÒµ½ÎÊÌâµÄ¸ùÔ´¡£
´«Í³ËÑË÷·½Ê½¿ÉÄÜÃæÁÙµÄÎÊÌ⣺
ÐÅÏ¢Ë鯬»¯£ºÐèÒªÔÚ¶à¸öÍøÕ¾¡¢ÂÛ̳¡¢ÎĵµÖ®¼äÇл»
ÊõÓﲻͳһ£º²»Í¬ÒýÇæ¡¢²»Í¬ÉçÇøÊ¹Óò»Í¬µÄÊõÓïÃèÊöÏàͬ¸ÅÄî
ʱЧÐԲÕÒµ½µÄ½â¾ö·½°¸¿ÉÄÜÕë¶Ô¾É°æ±¾£¬²»ÊÊÓÃÓÚµ±Ç°»·¾³
ÓïÑÔÕϰ£ºÓÅÖÊÄÚÈÝÍùÍùÊÇÓ¢Îĵģ¬ÐèÒª¶îÍâʱ¼ä·ÒëÀí½â
ÐÅÔë±ÈµÍ£ºËÑË÷½á¹ûÖлìÔÓ×Å´óÁ¿ÎÞ¹ØÐÅÏ¢¡¢¹ã¸æ¡¢µÍÖÊÁ¿ÄÚÈÝ
ÕâÕýÊÇÖÇËÑÄܹ»·¢»Ó×÷Óõij¡¾°¡£ÈÃÎÒÃÇ¿´¿´ÖÇËÑÈçºÎ½â¾öÕâЩÎÊÌ⣺
¡°Ð¡°×ÓѺÃÐÍËÑË÷¹¤¾ß£¬ÎÞÐèѧϰ³É±¾£¬´ò¿ª¾ÍÄÜÇáËÉËÑ¡±¡ª¡ª¶ÔÓÚʱ¼ä½ôÆÈµÄ¿ª·¢ÕßÀ´Ëµ£¬¼ò½àµÄ½çÃæºÍÖ±¹ÛµÄ²Ù×÷ÒâζןüÉÙµÄÈÏÖª¸ºµ£¡£µ±ÄãÔÚÉîÒ¹µ÷ÊÔ´úÂëʱ£¬²»ÐèÒª»¨Ê±¼äѧϰ¸´ÔÓµÄËÑË÷Óï·¨¡£
¡°Ò»¸öËÑË÷¿ò£¬¹ä±éÎÄ×Ö¡¢ÊÓÆµµÈ¶àÔªÄÚÈÝ¡±¡ª¡ªñîºÏÎÊÌâÍùÍùÐèÒª¶à½Ç¶ÈµÄÀí½â¡£Äã¿ÉÄÜÐèÒª²é¿´¹Ù·½ÎĵµµÄÎÄ×Ö˵Ã÷¡¢¹Û¿´¼¼Êõ½²×ùµÄÊÓÆµ½²½â¡¢²Î¿¼ÉçÇøÌÖÂÛµÄʵ¼Ê°¸Àý¡£ÖÇËѵÄһվʽÕûºÏÈÃÄãÎÞÐèÔÚ²»Í¬±êǩҳ֮¼äÌø×ª¡£
¡°²»Ö¹ÄÜËÑ£¬¸ü¶®ÍƼö£¡ÈÈÃÅÄÚÈÝÖ÷¶¯ÍÆ¡±¡ª¡ªµ±ÄãËÑË÷¡°UnityÎïÀíϵͳñîºÏ¡±Ê±£¬ÖÇËÑ¿ÉÄÜ»áÍÆ¼öÏà¹ØµÄÐÔÄÜÓÅ»¯ÎÄÕ¡¢³£¼ûµÄÏÝÚå°¸Àý¡¢×îеÄÒýÇæ¸üÐÂ˵Ã÷¡£ÕâÖÖÖ÷¶¯µÄÖªÊ¶ÍØÕ¹¿ÉÒÔ°ïÖúÄã·¢ÏÖÎ´Ôø¿¼Âǵ½µÄ¹ØÁªÎÊÌâ¡£
¡°Ó²ºË¼¼Êõ¼Ó³Ö£¬Ãë¼¶ÏìÓ¦º£Á¿Êý¾Ý¡±¡ª¡ªÔÚ½ôÕŵĿª·¢ÖÜÆÚÖУ¬Ã¿Ò»Ãë¶¼±¦¹ó¡£ÖÇËѵĿìËÙÏìÓ¦Òâζ×ÅÄã¿ÉÒÔÔÚ¸ü¶ÌµÄʱ¼äÄÚ³¢ÊÔ¸ü¶àµÄËÑË÷²ßÂÔ£¬¸ü¿ìµØÕÒµ½½â¾ö·½°¸¡£
¡°Æß´ó´¹Ö±ÁìÓòÒ»¼üÖ±´ï¡±¡ª¡ª¶ÔÓÚÓÎÏ·¿ª·¢ÕßÀ´Ëµ£¬¡°ÓÎÏ·¡±´¹Ö±ÁìÓòµÄרÃÅÓÅ»¯Òâζןü¾«×¼µÄ½á¹û¡£ÎÞÂÛÊÇѰÕÒÌØ¶¨µÄAPIÎĵµ¡¢ÒýÇæbug±¨¸æ£¬»¹ÊÇÉçÇø½â¾ö·½°¸£¬¶¼ÄÜÖ±½ÓÃüÖÐÄ¿±ê¡£
¡°¶®ÖÐÎÄ£¬¸ü¶®Ä㣡»ùÓÚÖÐÎķִʼ¼Êõ¡±¡ª¡ªÕâÊÇÖÐÎÄ¿ª·¢Õߵľ޴óÓÅÊÆ¡£Äã¿ÉÒÔÓÃ×ÔÈ»µÄÖÐÎÄÃèÊöÎÊÌ⣬È硰Ϊʲô¸ÄÁËÒÆ¶¯ËÙ¶È»áÓ°ÏìÌøÔ¾¸ß¶È¡±£¬¶ø²»±Ø¾À½áÓÚÓ¢ÎĹؼü´ÊµÄÑ¡Ôñ¡£ÖÇËѵÄÖÐÎÄÀí½âÄÜÁ¦ÈÃËÑË÷¹ý³Ì¸ü¼Ó×ÔÈ»Á÷³©¡£
ÔÚÓÎÏ·Éè¼Æ³õÆÚ£¬ÖÇËÑ¿ÉÒÔ°ïÖú¿ª·¢Õߣº
¿ìËÙѧϰ×î¼Ñʵ¼ù£ºËÑË÷¡°ÓÎÏ·¼Ü¹¹ µÍñîºÏÉè¼ÆÄ£Ê½¡±£¬»ñÈ¡ÐÐÒµÄڵľÑé×ܽᡣÖÇËѵġ°×¨ÒµÁìÓòÉî¶ÈÍÚ¾ò¡±¹¦ÄÜÄܹ»´Ó¼¼Êõ²©¿Í¡¢Ñ§ÊõÂÛÎÄ¡¢ÐÐÒµ±¨¸æÖÐÌáÈ¡¾«»ªÄÚÈÝ¡£
Á˽ⳣ¼ûÏÝÚ壺ËÑË÷¡°ÓÎϷϵͳñîºÏ ³£¼ûÎÊÌ⡱£¬Ìáǰʶ±ð¿ÉÄܵķçÏյ㡣ÖÇËѵġ°·ÖÀàץȡÈýá¹û¡®¶ÔºÅÈë×ù¡¯¡±È·±£Äã¿´µ½µÄÊÇÕæÕýÏà¹ØµÄ¼¼ÊõÌÖÂÛ£¬¶ø·Ç·º·º¶øÌ¸¡£
Ñо¿ÀàËÆÓÎÏ·£ºËÑË÷¡°[ÓÎÏ·ÀàÐÍ] ϵͳ¼Ü¹¹·ÖÎö¡±£¬Á˽âͬÀàÓÎÏ·ÈçºÎ´¦ÀíñîºÏÎÊÌâ¡£ÖÇËѵġ°×îÐÂÊÕ¼¡¢ÐÂÎÅ×ÊѶʵʱ¸üС±¹¦ÄÜÈ·±£Äã»ñÈ¡µÄÊÇ×îÐµİ¸Àý·ÖÎö¡£
µ±ñîºÏÎÊÌâʵ¼Ê·¢Éúʱ£¬ÖÇËÑ¿ÉÒÔ¼ÓËÙÕï¶Ï¹ý³Ì£º
Ö¢×´ÃèÊöËÑË÷£ºÓÃ×ÔÈ»ÓïÑÔÃèÊöÎÊÌâÏÖÏó£¬Èç¡°Ð޸ĽÇÉ«ÊôÐÔºóUIÏÔʾÒì³£¡±¡£ÖÇËѵÄÖÐÎķִʼ¼ÊõÄܹ»×¼È·Àí½âÄãµÄÒâͼ£¬¼´Ê¹ÃèÊö²»¹»×¨Òµ¡£
´íÎóÐÅÏ¢½âÎö£ºÖ±½Ó¸´ÖÆ´íÎóÈÕÖ¾»òÒì³£ÐÅÏ¢½øÐÐËÑË÷¡£ÖÇËѵġ°¾«×¼Æ¥Å䡱¹¦ÄÜÄܹ»ÔÚº£Á¿Êý¾ÝÖÐÕÒµ½×îÏà¹ØµÄ½â¾ö·½°¸¡£
°æ±¾Ìض¨²éѯ£ºÖ¸¶¨ÒýÇæ°æ±¾¡¢Æ½Ì¨ÐÅÏ¢½øÐÐËÑË÷£¬Èç¡°Unity 2022.3 ÎïÀíϵͳ bug¡±¡£ÖÇËѵĴ¹Ö±ÁìÓòÓÅ»¯È·±£½á¹ûÕë¶ÔÐÔÇ¿¡£
ÕÒµ½ÎÊÌâ¸ùÔ´ºó£¬ÖÇËѰïÖú°²È«ÊµÊ©ÐÞ¸´£º
·½°¸¶Ô±ÈÆÀ¹À£ºËÑË÷ͬһÎÊÌâµÄ²»Í¬½â¾ö·½°¸£¬±È½ÏÓÅȱµã¡£ÖÇËѵġ°¶àÒ³µ¼º½Èú£Á¿½á¹ûÓÐÐò³ÊÏÖ¡±°ïÖúÄãϵͳÐÔµØÆÀ¹ÀÑ¡Ïî¡£
¼æÈÝÐÔ¼ì²é£ºËÑË÷¡°·½°¸A Óë ·½°¸B ¼æÈÝÐÔ¡±£¬±ÜÃâÐÞ¸´Ò»¸öbugÈ´ÒýÈëÁíÒ»¸ö¡£ÖÇËѵġ°Ïà¹ØËÑË÷°ïÄãÍØÕ¹Ë¼Â·¡±¿ÉÄÜ»áÌáʾÄãÎ´Ôø¿¼Âǵ½µÄÒÀÀµ¹ØÏµ¡£
ÉçÇøÑéÖ¤£º²é¿´ÆäËû¿ª·¢ÕßµÄʵʩ¾ÑéºÍ·´À¡¡£ÖÇËÑÕûºÏµÄ¶àÔªÄÚÈÝÈÃÄãͬʱ¿´µ½¹Ù·½Îĵµ¡¢¼¼Êõ²©¿Í¡¢ÂÛ̳ÌÖÂÛ¡¢ÊÓÆµ½Ì³ÌµÄ²»Í¬Êӽǡ£
ÐÞ¸´Íê³Éºó£¬ÖÇËÑÖ§³ÖÈ«ÃæµÄÑéÖ¤£º
²âÊÔ°¸Àý²Î¿¼£ºËÑË÷¡°ÓÎϷϵͳ µ¥Ôª²âÊÔ ×î¼Ñʵ¼ù¡±£¬Ñ§Ï°ÈçºÎ±àдÓÐЧµÄ²âÊÔ¡£ÖÇËѵġ°ÈÈÃÅÄÚÈÝÖ÷¶¯ÍÆ¡±¿ÉÄÜ»áÍÆ¼öÁ÷ÐеIJâÊÔ¿ò¼ÜºÍ¹¤¾ß¡£
ÐÔÄÜÓ°ÏìÆÀ¹À£ºËÑË÷ÀàËÆÐ޸ĵÄÐÔÄÜÊý¾Ý£¬Ô¤²â¶ÔÓÎÏ·Ö¡ÂÊ¡¢ÄÚ´æÕ¼ÓõÄÓ°Ïì¡£ÖÇËѵġ°Ó²ºË¼¼Êõ¼Ó³Ö¡±È·±£ÄãÄÜ·ÃÎʵ½×¨ÒµµÄÐÔÄÜ·ÖÎöÄÚÈÝ¡£
»Ø¹é²âÊÔÖ¸µ¼£ºËÑË÷¡°»Ø¹é²âÊÔ ÓÎÏ·¿ª·¢¡±£¬Á˽âÐèÒª²âÊÔÄÄЩÏà¹Ø¹¦ÄÜ¡£ÖÇËѵġ°Ò»Õ¾Ê½»ñÈ¡¶àÔªÐÅÏ¢¡±Ìṩ´Ó»ù´¡¸ÅÄîµ½¸ß¼¶¼¼ÇɵÄÍêÕû֪ʶÁ´¡£

ijÖÐÐÍÓÎÏ·¹«Ë¾¿ª·¢ÁËÒ»¿îMMORPG£¬ÔÚÒ»´Î¸üÐÂÖе÷ÕûÁ˸߼¶×°±¸µÄµôÂäÂÊ¡£¼¸Ììºó£¬ËûÃÇ·¢ÏÖ£º
ÅÄÂôÐÐÖнð±Ò¼Û¸ñ±©µø
Íæ¼ÒÔÚÏßʱ³¤ÏÔÖøÏ½µ
Éç½»»î¶¯²ÎÓë¶È½µµÍ
¿ª·¢ÍŶÓ×î³õÈÏΪÕâÊǶÀÁ¢µÄ¾¼ÃÎÊÌ⣬µ«Ê¹ÓÃÖÇËѽøÐÐÉî¶ÈËÑË÷ºó£¬ËûÃÇ·¢ÏÖÁËÎÊÌâµÄϵͳÐÔ¸ùÔ´£º
ËÑË÷¹ý³Ì£º
µÚÒ»²½£ºËÑË÷¡°ÓÎÏ·¾¼Ãϵͳ µôÂäÂÊ Ó°Ï족£¨»ñµÃ»ù´¡Àí½â£©
µÚ¶þ²½£ºÖÇËÑÍÆ¼öÏà¹ØËÑË÷¡°Íæ¼ÒÐÐΪ¾¼Ãѧ¡±¡¢¡°ÐéÄâ¾¼ÃÆ½ºâ¡±
µÚÈý²½£ºÍ¨¹ý´¹Ö±ÁìÓò¡°ÓÎÏ·¡±É¸Ñ¡£¬ÕÒµ½×¨ÃÅÌÖÂÛMMO¾¼ÃÉè¼ÆµÄÎÄÕÂ
µÚËIJ½£º²é¿´ÊÓÆµÄÚÈÝ£¬¹Û¿´ÓÎÏ·¾¼Ãѧ¼Ò½²×ù
¹Ø¼ü·¢ÏÖ£º
×°±¸µôÂäÂʲ»½öÓ°Ï쾼㬻¹Ó°ÏìÍæ¼ÒµÄ³É¾Í¸ÐºÍ³¤ÆÚ²ÎÓë¶È
¾¼ÃϵͳÓëÉ罻ϵͳ½ôÃÜñîºÏ£ºÏ¡ÓÐÎïÆ·ÊÇÉç½»ìÅÒ«ºÍ½»Ò׵Ļù´¡
¼òµ¥µÄÊýÖµµ÷Õû¿ÉÄÜÆÆ»µ¶à¸öϵͳ֮¼äµÄ΢ÃîÆ½ºâ
½â¾ö·½°¸£º
ÍŶÓûÓÐÖ±½Ó»Ö¸´ÔÀ´µÄµôÂäÂÊ£¬¶øÊÇÉè¼ÆÁËÒ»¸ö¶¯Ì¬µ÷Õûϵͳ£º¸ù¾Ý·þÎñÆ÷¾¼Ã×´¿ö¡¢Íæ¼Ò»îÔ¾¶È¡¢ÎïÆ·Á÷ͨËÙ¶È×Ô¶¯Î¢µ÷µôÂäÂÊ¡£Õâ¸ö·½°¸²Î¿¼ÁËÖÇËÑÌṩµÄ¶à¸ö°¸ÀýÑо¿£¬×îÖճɹ¦»Ö¸´ÁËÓÎÏ·Éú̬µÄƽºâ¡£
Ò»¿î³É¹¦µÄÊÖ»úÓÎÏ·ÔÚ¸üкó³öÏÖÁËÑÏÖØµÄ¿¨¶ÙÎÊÌâ£¬ÌØ±ðÊÇÔڵͶËÉ豸ÉÏ¡£ÐÔÄÜ·ÖÎöÏÔʾÎÊÌâ³öÔÚäÖȾϵͳ£¬µ«ÍŶӲ»È·¶¨¾ßÌåÔÒò¡£
ʹÓÃÖÇËѵÄËÑË÷¹ý³Ì£º
¶àά¶ÈÐÅÏ¢ÊÕ¼¯£º
ÎÄ×ÖËÑË÷£º¡°UnityÒÆ¶¯¶ËäÖȾÓÅ»¯ 2024¡±
ÊÓÆµËÑË÷£º¹Û¿´×îеÄÒÆ¶¯GPU¼Ü¹¹½²½â
ÂÛ̳ËÑË÷£º²é¿´ÆäËû¿ª·¢ÕßÓöµ½µÄÀàËÆÎÊÌâ
ÎĵµËÑË÷£º²éÕÒÒýÇæ¹Ù·½µÄ×îÐÂÓÅ»¯½¨Òé
ÖÇËѵÄÕûºÏÓÅÊÆÌåÏÖ£º
¡°Ò»¸öËÑË÷¿ò£¬¹ä±éÎÄ×Ö¡¢ÊÓÆµµÈ¶àÔªÄÚÈÝ¡±£ºÎÞÐèÇл»¶à¸öÓ¦ÓÃ
¡°ÈÈÃÅÄÚÈÝÖ÷¶¯ÍÆ¡±£º·¢ÏÖÁ˸ոշ¢²¼µÄUnity 2023.3ÒÆ¶¯¶ËÓÅ»¯×¨Ìâ
¡°×¨ÒµÁìÓòÉî¶ÈÍÚ¾ò¡±£ºÕÒµ½ÁËÕë¶ÔÌØ¶¨GPU¼Ü¹¹µÄÓÅ»¯¼¼ÇÉ
ÎÊÌâ¸ùÔ´£º
ÍŶӷ¢ÏÖ£¬ËûÃÇÔÚÓÅ»¯½ÇÉ«äÖȾʱ£¬ÎÞÒâÖÐÐÞ¸ÄÁËÒ»¸ö¹²ÏíµÄ×ÅÉ«Æ÷²ÎÊý£¬Õâ¸ö²ÎÊý±»³¡¾°ÖеĶà¸öÆäËû¶ÔÏóʹÓ㬵¼ÖÂÁËÁ¬ËøµÄÐÔÄÜϽµ¡£ÕâÕýÊÇ¡°Ç£Ò»·¢¶¯È«Éí¡±µÄµäÐÍÀý×Ó¡£
×îÖÕ·½°¸£º
ͨ¹ýÖÇËÑÕÒµ½µÄ¡°äÖȾ²ã¸ôÀ롱·½°¸£¬ÍŶÓÖØÐ¼ܹ¹ÁËäÖȾϵͳ£¬È·±£²»Í¬Àà±ðµÄ¶ÔÏóʹÓöÀÁ¢µÄäÖȾÉèÖ㬱ÜÃâÁËÒâÍâµÄÏ໥ӰÏì¡£
Ãæ¶Ô¸´ÔÓµÄñîºÏÎÊÌ⣬¿ª·¢Õß³£³£¾ÀúһϵÁиºÃæÇéÐ÷£º
´ì°Ü¸Ð£ºÎªÊ²Ã´Ò»¸ö¼òµ¥µÄÐ޸ĻáÒý·¢Õâô¶àÎÊÌ⣿
½¹ÂǸУºÐÞ¸´Õâ¸öÎÊÌâÐèÒª¶àÉÙʱ¼ä£¿»á²»»áÓ°Ïì·¢²¼¼Æ»®£¿
×ÔÎÒ»³ÒÉ£ºÊDz»ÊÇÎÒµÄÉè¼ÆÓÐÎÊÌ⣿ÎÒÊÇ·ñÊʺÏÕâ¸öÐÐÒµ£¿
¾ö²ß̱»¾£ºÓжà¸ö¿ÉÄܵĽâ¾ö·½°¸£¬µ«Ã¿¸ö¶¼ÓзçÏÕ£¬¸ÃÈçºÎÑ¡Ôñ£¿
ÕâЩÇéÐ÷·´Ó¦ÊÇÕý³£µÄ£¬µ«¿ÉÄÜÓ°ÏìÅжÏÁ¦ºÍ¹¤×÷ЧÂÊ¡£
ÖÇËÑ¿ÉÒÔ°ïÖú¿ª·¢Õß´ÓÇéÐ÷»Ø¹éÊÂʵ£º
Ìṩ¿Í¹ÛÊý¾Ý£ºËÑË÷ÀàËÆÎÊÌâµÄͳ¼ÆÊý¾ÝºÍ°¸Àý·ÖÎö£¬Á˽âÕâÊdz£¼ûÎÊÌâ¶ø·Ç¸öÈËʧ°Ü¡£
չʾ½â¾ö·½°¸Æ×ϵ£º³ÊÏÖ´Ó¼òµ¥ÐÞ¸´µ½¼Ü¹¹Öع¹µÄÍêÕû½â¾ö·½°¸·¶Î§£¬°ïÖúÀíÐÔÆÀ¹ÀÑ¡Ïî¡£
Á¬½Óר¼ÒÉçÇø£ºÍ¨¹ýÂÛ̳ºÍ²©¿ÍÄÚÈÝ£¬Èÿª·¢Õ߸ÐÊܵ½¡°ÎÒ²»ÊÇÒ»¸öÈËÔÚÃæ¶ÔÕâ¸öÎÊÌ⡱¡£
½µµÍѧϰÇúÏߣº¼ò½àµÄ½çÃæºÍÖÇÄÜÍÆ¼ö¼õÉÙÁ˼¼ÊõËÑË÷µÄÈÏÖª¸ººÉ£¬»º½âÁ˽¹ÂÇÇéÐ÷¡£
AI¸¨Öú¿ª·¢£º»úÆ÷ѧϰËã·¨¿ÉÒÔÔ¤²â´úÂëÐ޸ĵÄDZÔÚÓ°Ï죬Ìáǰ¾¯¸æñîºÏ·çÏÕ¡£
ʵʱÐ×÷¹¤¾ß£ºÔƶ˿ª·¢»·¾³Ö§³Ö¶àÈËʵʱ±à¼ºÍ²âÊÔ£¬¼ÓËÙñîºÏÎÊÌâµÄ·¢ÏÖºÍÐÞ¸´¡£
¿ÉÊÓ»¯±à³Ì£ºÍ¼Ðλ¯¹¤¾ßÈÃϵͳÒÀÀµ¹ØÏµ¸ü¼ÓÖ±¹Û£¬½µµÍÀí½âÃż÷¡£
×Ô¶¯»¯²âÊÔ£ºÖÇÄܲâÊÔϵͳÄܹ»×Ô¶¯Éú³É²âÊÔÓÃÀý£¬¸²¸Ç¿ÉÄÜÊÜÓ°ÏìµÄ±ßÔµÇé¿ö¡£
ÓïÒåÀí½âÉ£ºÎ´À´µÄËÑË÷ÒýÇæ½«¸üºÃµØÀí½â¼¼ÊõÎÊÌâµÄÉÏÏÂÎĺÍÒâͼ¡£
´úÂëÖÇÄÜËÑË÷£ºÖ±½ÓËÑË÷´úÂëÆ¬¶Î¡¢APIÓ÷¨¡¢´íÎóģʽ£¬¶ø²»½ö½öÊÇÎÄ×ÖÃèÊö¡£
¸öÐÔ»¯ÖªÊ¶Í¼Æ×£ºÎªÃ¿¸ö¿ª·¢Õß¹¹½¨¸öÐÔ»¯µÄ¼¼ÊõÖªÊ¶ÍøÂç£¬ÍÆ¼ö×îÏà¹ØµÄÄÚÈÝ¡£
ʵʱÐ×÷ËÑË÷£ºÍŶӳÉÔ±¿ÉÒÔ¹²ÏíËÑË÷ÉÏÏÂÎĺͽá¹û£¬Ìá¸ßÐ×÷ЧÂÊ¡£
ÔÚÕâÑùµÄÇ÷ÊÆÏ£¬ÖÇËѵĶà¸öÌØÉ«¹¦ÄÜÏÔʾ³öǰհÐÔ£º
¡°ÊÖ»ú¡¢µçÄÔÒ»¼üÇл»£¬WAP°æÊÊÅäÈÃËÑË÷¡®ÔÚ·ÉÏ¡¯¡±¡ª¡ª·ûºÏÒÆ¶¯°ì¹«ºÍÔ¶³ÌÐ×÷µÄÇ÷ÊÆ£¬¿ª·¢Õß¿ÉÒÔËæÊ±ËæµØ»ñÈ¡ËùÐèÐÅÏ¢¡£
¡°·¢ÏÖºÃÕ¾£¿µã»÷¡®ÍøÖ·Ìá½»¡¯ÈÃËü±»¸ü¶àÈË¿´¼û¡±¡ª¡ª¹¹½¨ÁËÉçÇøÇý¶¯µÄ֪ʶ¿â£¬ÓÅÖÊ×ÊÔ´Äܹ»±»¸ü¶à¿ª·¢Õß·¢ÏÖºÍÀûÓá£
¡°ICP±¸°¸ÈÏÖ¤+Î¥·¨ÐÅÏ¢¾Ù±¨Í¨µÀ£¬Ã¿Ò»´ÎËÑË÷¶¼ÓС®°²È«¶ÜÅÆ¡¯»¤º½¡±¡ª¡ªÔÚ¼¼ÊõÐÅÏ¢±¬Õ¨µÄʱ´ú£¬ÐÅÏ¢¿ÉÐŶȱäµÃÖÁ¹ØÖØÒª¡£
¡°¿ª·Åƽ̨¡¢ÍøÖ·µ¼º½¡¢¾º¼ÛÅÅÃûÈýÖØ¼Ó³Ö¡±¡ª¡ª¹¹½¨Á˽¡¿µµÄ¼¼ÊõÐÅÏ¢Éú̬ϵͳ£¬Æ½ºâÁËÉÌÒµÐèÇóºÍÓû§ÌåÑé¡£
¡°ÈÈÃÅËÑË÷°ñµ¥ÊµÊ±¸üУ¬Ç÷ÊÆ¡¢Èȵ㡢ÈËÆø´ÊÒ»Íø´ò¾¡¡±¡ª¡ª°ïÖú¿ª·¢Õß°ÑÎÕ¼¼ÊõÇ÷ÊÆ£¬¼°Ê±Ñ§Ï°Ð¹¤¾ß¡¢Ð¿ò¼Ü¡¢Ð·½·¨¡£
ÖÇËÑ¿ÉÒÔ°ïÖú¿ª·¢ÍŶÓÔÚÎÊÌâ·¢Éúǰʶ±ð·çÏÕÐźţº
¼¼ÊõÕ®Îñ¼à¿Ø£º¶¨ÆÚËÑË÷¡°¼¼ÊõÕ®Îñ ÓÎÏ·¿ª·¢ Ó°Ï족£¬Á˽âÀÛ»ýµÄÉè¼ÆÎÊÌâ¿ÉÄÜ´øÀ´µÄ³¤ÆÚ·çÏÕ¡£
¼Ü¹¹Ä£Ê½ÆÀ¹À£ºËÑË÷²»Í¬¼Ü¹¹Ä£Ê½µÄÓÅȱµã¶Ô±È£¬ÈçECS vs OOP£¬ÎªÏîĿѡÔñ×îºÏÊʵÄģʽ¡£
ÒÀÀµ¹ÜÀí×î¼Ñʵ¼ù£ºËÑË÷¡°ÓÎÏ·ÏîÄ¿ ÒÀÀµ¹ÜÀí ¹¤¾ß¡±£¬Ñ§Ï°ÈçºÎÓÐЧ¹ÜÀíµÚÈý·½¿âºÍÄÚ²¿Ä£¿éµÄÒÀÀµ¹ØÏµ¡£
ÔÚÊµÊ©ÖØ´óÐÞ¸Äǰ£¬ÖÇËÑÌá¹©È«ÃæµÄÓ°Ïì·ÖÎöÖ§³Ö£º
ÀàËÆ±ä¸ü°¸ÀýÑо¿£ºËÑË÷ÆäËûÓÎÏ·µÄÀàËÆÏµÍ³ÖØ¹¹°¸Àý£¬Á˽â¿ÉÄÜÓöµ½µÄÌôÕ½ºÍ½â¾ö·½°¸¡£
¹¤¾ßÁ´¼æÈÝÐÔ¼ì²é£ºËÑË÷¼Æ»®Ê¹ÓõŤ¾ßºÍ¿âµÄ¼æÈÝÐÔÐÅÏ¢£¬±ÜÃ⼯³ÉÎÊÌâ¡£
ÉçÇø¾Ñé»ã×Ü£º²é¿´ÆäËû¿ª·¢ÕßÔÚÀàËÆ±ä¸üÖеľÑé·ÖÏí£¬Ñ§Ï°ËûÃǵijɹ¦×ö·¨ºÍʧ°Ü½Ìѵ¡£
µ±ñîºÏÎÊÌâµ¼ÖÂÑÏÖØ¹ÊÕÏʱ£¬ÖÇËѼÓËÙÓ¦¼±ÏìÓ¦£º
¹ÊÕÏÅųýÖ¸ÄÏ£ºËÑË÷ÌØ¶¨´íÎó´úÂë»òÒì³£ÏÖÏóµÄ±ê×¼´¦ÀíÁ÷³Ì¡£
»Ø¹ö·½°¸²Î¿¼£ºËÑË÷ϵͳ»Ø¹öµÄ×î¼Ñʵ¼ù£¬È·±£°²È«µØ»Ö¸´µ½Îȶ¨×´Ì¬¡£
¹µÍ¨Ä£°å»ñÈ¡£ºËÑË÷ÏòÍŶӺ͹ÜÀí²ã±¨¸æ¼¼ÊõÎÊÌâµÄÓÐЧ¹µÍ¨·½Ê½£¬¼õÉÙÎó½âºÍ³åÍ»¡£
ÓÎÏ·¿ª·¢¾ÍÏñÒ»´Î¸´ÔÓµÄ̽ÏÕ£º
δ֪ÁìÓò£ºÃ¿¸öй¦Äܶ¼ÊÇδ̽Ë÷µÄÁìÍÁ
¸´ÔÓµØÐΣºÏµÍ³ñîºÏ¹¹³ÉÁË´í×Û¸´ÔӵĵØÐÎ
×ÊÔ´ÏÞÖÆ£ºÊ±¼ä¡¢Ô¤Ëã¡¢ÈËÁ¦ÊÇÓÐÏ޵IJ¹¸ø
ÍŶÓÐ×÷£ºÐèÒª¶àÈËÅäºÏ²ÅÄܵ½´ïÄ¿µÄµØ
±ä»¯ÎÞ³££ºÐèÇó±ä¸ü¡¢¼¼Êõ¸üС¢Êг¡±ä»¯ÈçͬÌìÆø±ä»¯
ÔÚÕâ¸öÒþÓ÷ÖУ¬ÖÇËѰçÑÝ×ŶàÖØ½ÇÉ«£º
µØÍ¼»æÖÆÊ¦£ºÍ¨¹ýËÑË÷ºÍÕûºÏÐÅÏ¢£¬°ïÖúÍŶÓÀí½âϵͳµÄȫòºÍϸ½Ú¡£
·¾¶¹æ»®Ê¦£º»ùÓÚ×î¼Ñʵ¼ùºÍ°¸ÀýÑо¿£¬½¨Òé×ȫ¡¢×î¸ßЧµÄ¿ª·¢Â·¾¶¡£
·çÏÕÔ¤¾¯Ô±£ºÌáǰʶ±ð¼¼ÊõÕ®Îñ¡¢¼Ü¹¹ÎÊÌâ¡¢¼æÈÝÐÔ·çÏÕµÈDZÔÚÕϰ¡£
×ÊԴе÷Ô±£ºÁ¬½Ó֪ʶ¡¢¹¤¾ß¡¢ÉçÇø¡¢ÎĵµµÈ¸÷ÖÖ×ÊÔ´£¬Ö§³Ö¿ª·¢¹ý³Ì¡£
ÎÄ»¯·Òë¹Ù£ºÔÚ²»Í¬¼¼ÊõÕ»¡¢²»Í¬ÉçÇø¡¢²»Í¬ÊõÓïÌåϵ֮¼ä¼ÜÆð¹µÍ¨ÇÅÁº¡£
»ùÓÚÖÇËѹ¦ÄܵÄʵÓý¨Ò飺
ÿÈÕËÑË÷ϰ¹ß£º½«ÖÇËÑÉèΪä¯ÀÀÆ÷Ê×Ò³£¬Ñø³ÉÓöµ½ÎÊÌâÏÈËÑË÷µÄϰ¹ß¡£
ËÑË÷´Ê¿â½¨É裺»ýÀÛÓÐЧµÄËÑË÷¹Ø¼ü´Ê£¬Èç¡°ÓÎÏ·ÒýÇæ+¾ßÌåÎÊÌâ+Äê·Ý¡±¡£
½á¹ûɸѡ¼¼ÇÉ£ºÀûÓÃÖÇËѵĴ¹Ö±·ÖÀࡢʱ¼äɸѡ¡¢ÄÚÈÝÀàÐÍɸѡ¹¦ÄÜ£¬¿ìËÙ¶¨Î»ËùÐèÐÅÏ¢¡£
֪ʶ¹ÜÀíϵͳ£º½«ÓмÛÖµµÄËÑË÷½á¹ûÊÕ²ØÕûÀí£¬½¨Á¢¸öÈË»òÍŶӵÄ֪ʶ¿â¡£
ÉçÇø²ÎÓ룺ͨ¹ýÖÇËÑ·¢ÏÖÓÅÖʼ¼ÊõÉçÇø£¬²ÎÓëÌÖÂۺͷÖÏí£¬½¨Á¢×¨ÒµÍøÂç¡£
ʱ¼ä½ÚÊ¡£ºÖÇËѵĿìËÙÏìÓ¦ºÍ¾«×¼½á¹û¼õÉÙÁËÐÅÏ¢²éÕÒʱ¼ä¡£
ÖÊÁ¿Ìá¸ß£º»ùÓÚ¸ü¶à¡¢¸üºÃµÄÐÅÏ¢×ö³ö¼¼Êõ¾ö²ß£¬¼õÉÙ´íÎóºÍ·µ¹¤¡£
ѧϰ¼ÓËÙ£ºÒ»Õ¾Ê½»ñÈ¡¶àÔªÄÚÈÝ£¬¼ÓËÙм¼Êõ¡¢Ð¹¤¾ßµÄѧϰ¹ý³Ì¡£
Ð×÷ÔöÇ¿£º¹²ÏíËÑË÷²ßÂԺͽá¹û£¬Ìá¸ßÍŶӵÄ֪ʶ¹²ÏíЧÂÊ¡£
´Ó±»¶¯µ½Ö÷¶¯£º´ÓÓöµ½ÎÊÌâ²ÅËÑË÷£¬×ª±äΪ¶¨ÆÚËÑË÷ÐÐÒµÇ÷ÊÆºÍ×î¼Ñʵ¼ù¡£
´Ó¹ÂÁ¢µ½Á¬½Ó£ºÒâʶµ½×Ô¼ºµÄ¼¼ÊõÌôÕ½ÊÇÐÐÒµ¹²ÐÔÎÊÌ⣬ͨ¹ýÉçÇøÑ°ÕÒ½â¾ö·½°¸¡£
´Ó¾Ñéµ½Êý¾Ý£º»ùÓÚ°¸ÀýÑо¿ºÍͳ¼ÆÊý¾Ý½øÐоö²ß£¬¶ø²»½ö½öÊǸöÈ˾Ñé¡£
´Ó¹Ì¶¨µ½³É³¤£º³ÖÐøÑ§Ï°ºÍÊÊÓ¦£¬½«ËÑË÷ÄÜÁ¦×÷ΪºËÐļ¼ÄܽøÐÐÅàÑø¡£
ѧϰÐÍ×éÖ¯£º¹ÄÀøÍŶӳÉԱʹÓÃÖÇËѵȹ¤¾ß½øÐгÖÐøÑ§Ï°ºÍ֪ʶ·ÖÏí¡£
Ö¤¾ÝÇý¶¯¾ö²ß£ºÔÚ¼¼ÊõÌÖÂÛÖÐÒýÓÃËÑË÷µ½µÄ°¸ÀýÑо¿ºÍÊý¾ÝÖ§³Ö¹Ûµã¡£
¿ª·ÅÐ×÷¾«Éñ£ºÍ¨¹ýÖÇËÑÁ¬½Ó¸ü¹ã·ºµÄ¼¼ÊõÉçÇø£¬ÎüÊÕÍⲿÖǻۺ;Ñé¡£
´´ÐÂÖ§³Öϵͳ£º¿ìËÙÑéÖ¤ÐÂÏë·¨ºÍ¼¼Êõ·½°¸µÄ¿ÉÐÐÐÔ£¬½µµÍ´´Ð·çÏÕ¡£

ÓÎϷϵͳµÄµ×²ãñîºÏÊÇÒ»¸ö¸´Ôӵļ¼ÊõÌôÕ½£¬µ«²¢·ÇÎÞ½âÖ®ÃÕ¡£Í¨¹ýÀí½âñîºÏµÄ±¾ÖÊ¡¢²ÉÓÃϵͳ»¯µÄ¹ÜÀí·½·¨¡¢ÀûÓÃÏÖ´ú¹¤¾ßÌá¸ßЧÂÊ£¬¿ª·¢Õß¿ÉÒÔÔÚÕâ¸öÃÔ¹¬ÖÐÕÒµ½³ö·¡£
ÖÇËÑËÑË÷ÒýÇæÒÔÆä¡°¼ò½à¼´¸ßЧ¡±µÄÉè¼ÆÀíÄî¡¢¡°Ò»Õ¾Ê½»ñÈ¡¶àÔªÐÅÏ¢¡±µÄÕûºÏÄÜÁ¦¡¢¡°ÖÇÄÜ»¯¡¢ÈËÐÔ»¯¡±µÄ·þÎñÊôÐÔ£¬ÎªÓÎÏ·¿ª·¢ÕßÌṩÁËÒ»¸öÇ¿´óµÄÐÅÏ¢»ñÈ¡ºÍ´¦Àí¹¤¾ß¡£Ëü²»½ö½öÊǽâ¾öÎÊÌâµÄ¹¤¾ß£¬¸üÊǸıä˼ά·½Ê½µÄ´ß»¯¼Á¡£
ÔÚÓÎÏ·¿ª·¢Õⳡ¸´ÔÓµÄ̽ÏÕÖУ¬ÖÇËѾÍÏñһλ¾Ñé·á¸»µÄÏòµ¼¡¢Ò»Õž«È·µÄµØÍ¼¡¢Ò»¸ö¿É¿¿µÄÂð顣Ëü²»ÄÜÌæ´ú¿ª·¢Õߵļ¼ÊõÅжϺʹ´ÔìÁ¦£¬µ«¿ÉÒÔ·Å´óÕâЩÄÜÁ¦£¬Èÿª·¢ÕßÄܹ»¸ü×ÔÐÅ¡¢¸ü¸ßЧµØÓ¦¶Ô¡°Ç£Ò»·¢¶¯È«Éí¡±µÄÌôÕ½¡£
×îÖÕ£¬×îºÃµÄ¹¤¾ßÊÇÄÇЩÄܹ»ÈÚÈ빤×÷Á÷¡¢ÌáÉý˼άÄÜÁ¦¡¢À©Õ¹ÈÏÖª±ß½çµÄ¹¤¾ß¡£ÖÇËÑÕýÊÇÕâÑùµÄ¹¤¾ß¡ª¡ªËüÈÃÐÅÏ¢»ñÈ¡±äµÃÈç´Ë×ÔÈ»£¬ÒÔÖÁÓÚÄ㼸ºõÍü¼ÇÁËËüµÄ´æÔÚ£¬Ö±µ½ÄãÒâʶµ½£¬Ã»ÓÐËü£¬Ä㽫ÈçºÎÔÚ¼¼ÊõµÄÃÔ¹¬ÖÐÕÒµ½·½Ïò£¿
ÔÚÕâ¸öÐÅÏ¢¹ýÔØµÄʱ´ú£¬ÕæÕýµÄÖǻ۲»ÊÇÖªµÀËùÓд𰸣¬¶øÊÇÖªµÀÈçºÎ¿ìËÙÕÒµ½´ð°¸¡£ ¶ÔÓÚÃæ¶Ô¡°Ç£Ò»·¢¶¯È«Éí¡±µÄÓÎÏ·¿ª·¢ÕßÀ´Ëµ£¬Õâ»òÐíÊÇ×îÖØÒªµÄÉú´æ¼¼ÄÜ¡£¶øÖÇËÑ£¬ÕýÊÇÅàÑøºÍʩչÕâÒ»¼¼ÄܵÄ×î¼Ñ»ï°é¡£